Mar 20, 2019
Andrew Barbosa
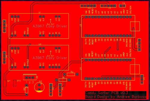
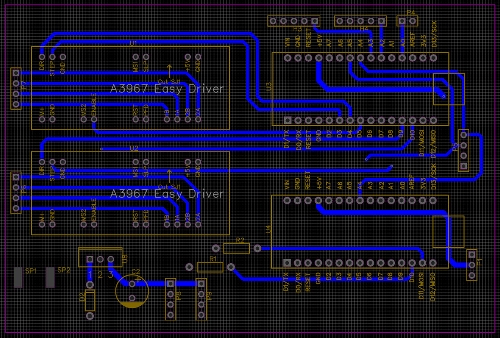
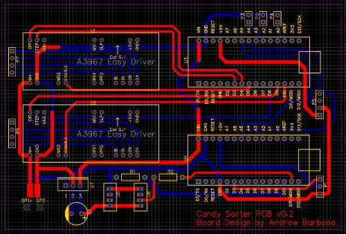
After making a list of all the needed changes to the sorter PCB I got to work redesigning the board. As I began working, I realized that 4 layers was unnecessary and I could, with some more thought out routing, make everything work on the normal 2 layers. Deleting all the traces, I began rerouting the board keeping everything as neat and tidy as I could. The top layer now contains the ground plane and power distribution while the majority of signal lines have been moved to the bottom layer. You can check out the comparison between the first board and the second below. With these changes incorporated we can go ahead and order more like before.


